首页>产品>换向阀
| Model | Port Size | Body Material | Set Up Temp | Accuracy | Maximum Operating Temp | Maximum Operating Pressure | Flow Rate | Net Weight |
| ℃ | ℃ | ℃ | Mpa | Cv | g | |||
| DN15MD45 | DN15(1/2″) | Brass | 45 | ±2 | 95 | 1.0 | 1.5 | 290 |
| DN15MD37 | DN15(1/2″) | Brass | 37 | ±2 | 95 | 1.0 | 1.5 | 290 |
| DN20MD45 | DN20(3/4″) | Brass | 45 | ±2 | 95 | 1.0 | 1.5 | 320 |
| DN20MD37 | DN20(3/4″) | Brass | 37 | ±2 | 95 | 1.0 | 1.5 | 320 |
* 纯机械结构,安全可靠
* 完全由温度控制,不受系统压力影响
* 产品体积小,反应灵敏
* 温度范围窄,控温准确
* 铜质阀体,温控阀芯
* 换向彻底,恒温准确
产品应用
* 散热器冷却水控制
* 热交换器冷却水控制
* 液压冷却系统
* 水冷直冷系统
* 润滑油冷却控制
* 循环系统
* 电子系统冷却
* 空调
* 太阳能集热器出水温度控制
* 太阳能用水温度控制
应用举例
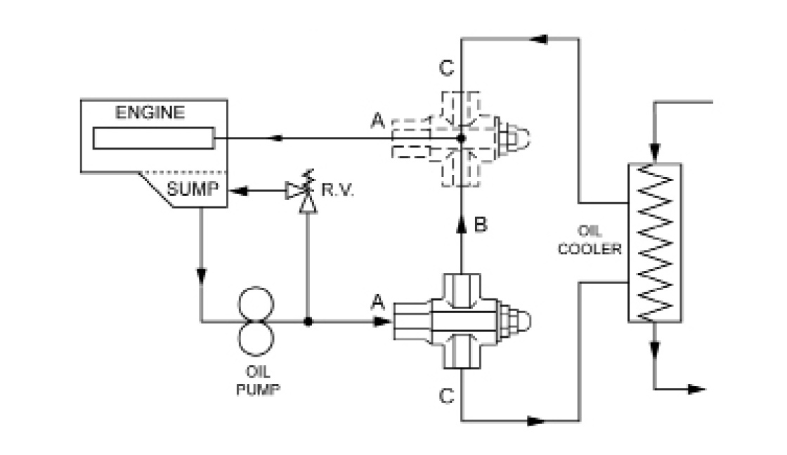
润滑油控制

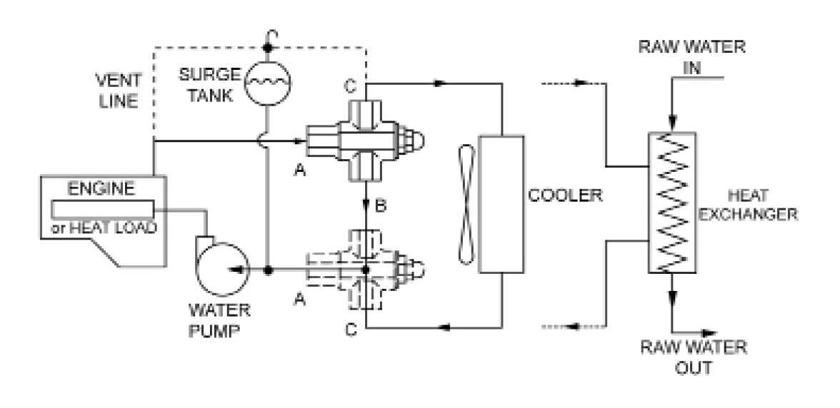
利用散热器或换热器对冷却水进行控制

温宁TM恒温换向阀内置感温器,可精确感知介 质温度,无需电源等动力即可进行工作。它被设 计用于混水或换向等应用 阀门用作恒温混水时,可根据设定温度,调节冷 热水混合比例,以达到期望的出水温度。 阀门用作恒温换向时,可根据水流温度,在两个 出水口之间切换水流方向。



说明
* 除非特别注明,所示设定温度误差范围+/-2 °C 。在换向应用中,换向阀冷水端在低于设定温度2°C 时逐渐关闭,热水端在高于设定温度2°C时逐渐关闭。
* 额定设定温度范围:20~95°C。
* 其它设定温度信息,欢迎来电、来函洽询。